current location: Home Product Center>DC/DC Power Management IC>Digital Controller
Sketch
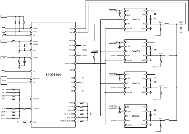
The BPD93204 is a 4 phase multi-phase buck digital controller, target for NVIDIA OVR4-22 Power. It offers a compact solution with minimized external components for high current Core power supply. The part supports PWMVID interface for NVIDIA processors and is designed to be compatible with three current sense methods, DCR sense, LS current sense and DrMOS current sense, catering to various needs.
Advantage

    4 Phase Single Rail Multi-Phase Controller 

    PMBus Rev 1.3 with Fast Telemetry

    NVIDIA’S OVR4-22 with PWMVID Interface

    Selectable Pin Strap Function

    Built in NVM Configuration

    DCR/LS Ron/DrMOS Current Sense

    Grouped Pin Programmable MCFG

    Fs 300k up to 1Meg Hz

Application area
  • Graphic Card
  • Server/AI
  • Telecom
Schematic diagram
Package