NVIDIA’S OVR16 with PWMVID Interface
Up to 16 Phase Dual Rail Multi-Phase Controller
PMBus Rev 1.3 with AVSBus Interface for Fast Telemetry
Built-in NVM Configuration
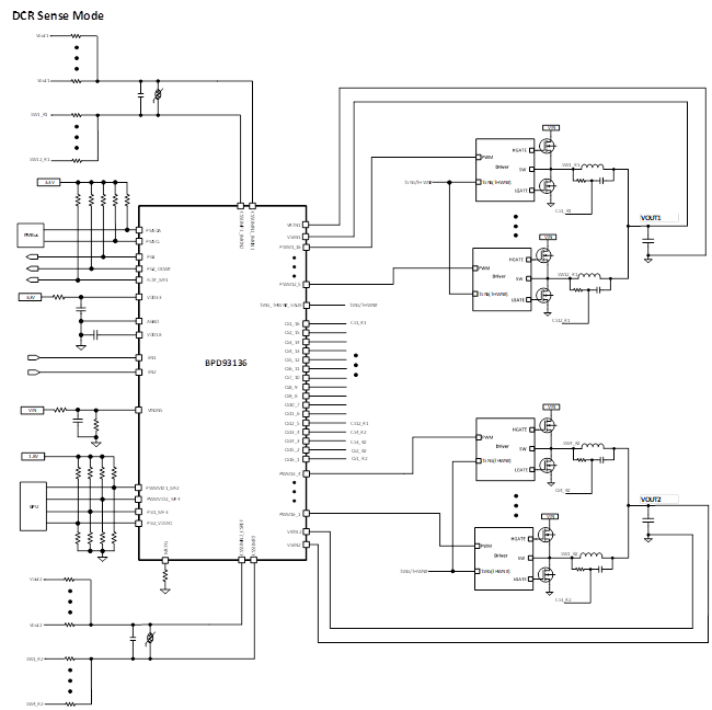
DrMOS-IMON/DCR/LS Ron Current Sense
Pin-Programmable MCFG Function for Easy Register Code Management
Fs from 250kHz to 2MHz



