当前位置: 首页 产品中心>DC/DC电源管理芯片 >降压转换器POL
简述
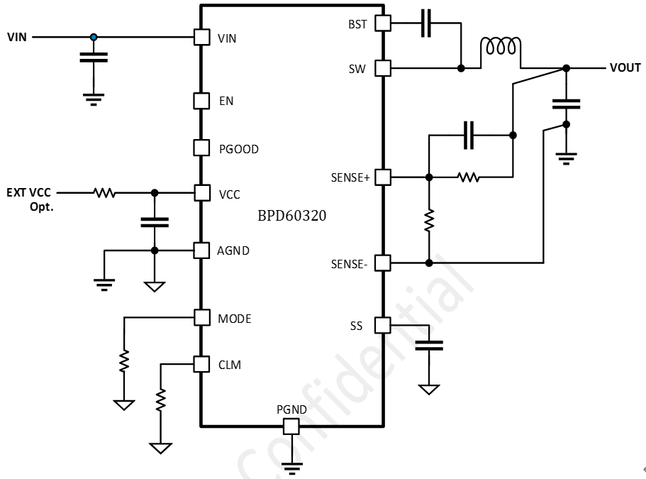
BPD60320是一款集成同步降压转换器,支持2.7V~16V的输入电压,输出支持20A直流负载。芯片采用了低静态电流方案,在轻负荷下节省功耗。为了满足不同的应用要求,芯片允许用户调整MODE引脚对地电阻来设置开关频率,FCCM/DCM模式选项和内部LDO输出。SENSE+ 和SENSE- 引脚的远端监测功能,可以帮助芯片实现更精确的输出监控。此外,芯片还提供了一个可灵活设置的软启动计时器。
优势
    • 输入范围:2.7V~16V;输出范围: 0.6V-5.5V

    • 支持20A DC, 过流点可调

    • 可选模式:FCCM/DCM

    • 可选工作频率:600kHz、800kHz、1MHz.

    • 通过 CFV3 控制实现快速负载瞬态响应 

    • 兼容陶瓷和 POSCAP 输出电容器

    • 可灵活设置的软启动计时器

    • 内部参照电压精度:±0.5%0+85 

    • 内部参照电压精度:±1%-40+125

    • UVLO/OCP/OVP/UVP/OTP 保护

    • QFN3*4-21 封装

应用领域
  • 显卡
  • 服务器
  • 通讯基站
典型应用原理图